四川大学“基础学科拔尖学生培养计划2.0”2022级新生选拔通知
发布时间:2022-09-01 11:24:38 阅读量:
为进一步推进基础学科拔尖人才培养工作,我校“基础学科拔尖学生培养计划2.0”自2022年开始将在13个基地招生,其中数学、物理学、化学、生物学、中国语言文学、历史学、基础医学等7个基地拟录取15人,计算机科学与技术、哲学、经济学、工程力学、药学、马克思主义理论等6个基地拟录取12人。现将相关事项通知如下。
一、 报名条件
(一)报名范围
2022年高考录取类别为普通类等符合学校在全校范围转专业条件新生。
(二)各基地报名条件
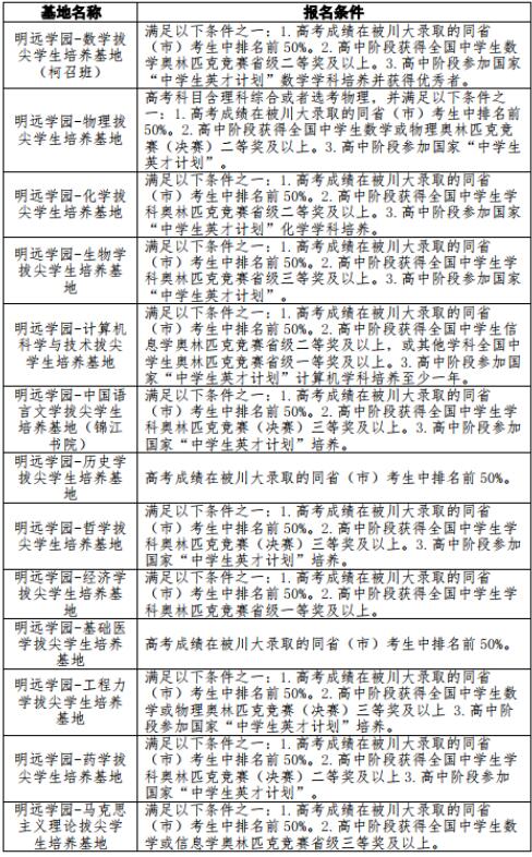
满足学校报名范围的新生需同时符合各基地报名条件,即高考成绩在被川大录取的同省(市)考生中排名前50%。高考成绩不满足条件的新生可通过全国中学生学科奥林匹克竞赛获奖或者参与国家“中学生英才计划”(中国科协、教育部共同组织实施),由各基地按照基地报名条件审核通过后,获得报名资格。具体情况详见下表。
一、 报名条件
(一)报名范围
2022年高考录取类别为普通类等符合学校在全校范围转专业条件新生。
(二)各基地报名条件
满足学校报名范围的新生需同时符合各基地报名条件,即高考成绩在被川大录取的同省(市)考生中排名前50%。高考成绩不满足条件的新生可通过全国中学生学科奥林匹克竞赛获奖或者参与国家“中学生英才计划”(中国科协、教育部共同组织实施),由各基地按照基地报名条件审核通过后,获得报名资格。具体情况详见下表。

二、选拔程序
(一)笔试
报名的新生同学将统一参加学校组织的笔试。笔试将按照“文(汉语言文学) 史(历史)哲(哲学)”“数(数学与应用数学)理(物理) 力(工程力学)”“化(化学)生(生物学)医(基础医学)” 三大平台命题考核。其中,文史哲平台笔试科目为汉语言文学、历史,由中国语言文学、历史学、哲学、马克思主义理论4个基地参考。数理力平台笔试科目为数学、物理,由数学、物理、工程力学、计算机科学与技术、经济学5个基地参考。化生医平台笔试科目为化学、生物学,由化学、生物科学、基础医学、药学4个基地参考。
三大平台笔试考核时间均为3个小时,考试总分为300分。
(二)面试
根据笔试成绩择优确定面试学生名单。学校组织各基地进行面试,考察学生在该学科的学习能力及创新潜质。每个学生面试时间10分钟,其中自我介绍2分钟,抽签回答问题3分钟,自由问答5分钟。
(三)心理测试
由心理健康教育中心组织进行拔尖学生选拔的针对性心理测试,除了测试心理抗压能力之外,同时考量学生的驱动力、开放性、坚毅力、领导力等拔尖人才心理特质。
(四)体测
体质测试项目为实心球、50米跑、立定跳远三选一。测试结果作为拔尖计划2.0录取的重要参考(不计入总成绩)。体质测试不合格,或未参加体质测试者不予录取。建议购买测试期间的人身意外伤害保险(未购买保险者,测试过程中发生意外由考生自行负责)。因身体原因无法参加体质测试的考生,凭二甲及以上医院证明向学校申请免测,申请通过者可予以免测,视为合格。
三、选拔安排
(一)新生报名:9月1日-3日(与新生报到注册同步)
(二)笔试:9月7日(周三)晚7点至10点
(三)面试:9月17日(周六)全天
(四)心理测试:9月17日(周六)全天
(五)体测:9月17日(周六)全天
四、报名方式
各新生在各基地所在学院/系新生报到处进行咨询及报名。各报名点将公布各省(市)符合报名条件分数段。符合报名条件的新生需提交报名表(现场领取)、高考成绩或者相应证明材料,并现场领取笔试准考证。
五、结果公布
教务处、各学院/系综合笔试、面试、心理测试、体测考核结果择优录取。预计9月22日左右公布录取名单,10月8日(周六)正式行课。
六、联系方式


七、疫情地区新生注意事项
根据学校整体安排,9月1日至3日因疫情因素无法按时现场报到的新生可通过线上报名。感兴趣的新生请联系基地了解报名要求,并于9月3日前将报名表(见附件)电子版发送至报考基地负责老师邮箱。
疫情地区考生笔试、面试、心理测试、体测等考核时间及安排将由各报考基地进一步通知。
八、其他注意事项
(一)每名新生限报一个基地。报考多个基地的考生将被取消报考资格。
(二)教务处主页将于近期适时公布笔试成绩、面试信息及其他安排等。请各位新生持续关注。
(三)四川大学学生享有一次转专业机会,被录取进入各拔尖计划2.0后需要调整专业的同学,以后将不能再次调整专业。
(一)笔试
报名的新生同学将统一参加学校组织的笔试。笔试将按照“文(汉语言文学) 史(历史)哲(哲学)”“数(数学与应用数学)理(物理) 力(工程力学)”“化(化学)生(生物学)医(基础医学)” 三大平台命题考核。其中,文史哲平台笔试科目为汉语言文学、历史,由中国语言文学、历史学、哲学、马克思主义理论4个基地参考。数理力平台笔试科目为数学、物理,由数学、物理、工程力学、计算机科学与技术、经济学5个基地参考。化生医平台笔试科目为化学、生物学,由化学、生物科学、基础医学、药学4个基地参考。
三大平台笔试考核时间均为3个小时,考试总分为300分。
(二)面试
根据笔试成绩择优确定面试学生名单。学校组织各基地进行面试,考察学生在该学科的学习能力及创新潜质。每个学生面试时间10分钟,其中自我介绍2分钟,抽签回答问题3分钟,自由问答5分钟。
(三)心理测试
由心理健康教育中心组织进行拔尖学生选拔的针对性心理测试,除了测试心理抗压能力之外,同时考量学生的驱动力、开放性、坚毅力、领导力等拔尖人才心理特质。
(四)体测
体质测试项目为实心球、50米跑、立定跳远三选一。测试结果作为拔尖计划2.0录取的重要参考(不计入总成绩)。体质测试不合格,或未参加体质测试者不予录取。建议购买测试期间的人身意外伤害保险(未购买保险者,测试过程中发生意外由考生自行负责)。因身体原因无法参加体质测试的考生,凭二甲及以上医院证明向学校申请免测,申请通过者可予以免测,视为合格。
三、选拔安排
(一)新生报名:9月1日-3日(与新生报到注册同步)
(二)笔试:9月7日(周三)晚7点至10点
(三)面试:9月17日(周六)全天
(四)心理测试:9月17日(周六)全天
(五)体测:9月17日(周六)全天
四、报名方式
各新生在各基地所在学院/系新生报到处进行咨询及报名。各报名点将公布各省(市)符合报名条件分数段。符合报名条件的新生需提交报名表(现场领取)、高考成绩或者相应证明材料,并现场领取笔试准考证。
五、结果公布
教务处、各学院/系综合笔试、面试、心理测试、体测考核结果择优录取。预计9月22日左右公布录取名单,10月8日(周六)正式行课。
六、联系方式


七、疫情地区新生注意事项
根据学校整体安排,9月1日至3日因疫情因素无法按时现场报到的新生可通过线上报名。感兴趣的新生请联系基地了解报名要求,并于9月3日前将报名表(见附件)电子版发送至报考基地负责老师邮箱。
疫情地区考生笔试、面试、心理测试、体测等考核时间及安排将由各报考基地进一步通知。
八、其他注意事项
(一)每名新生限报一个基地。报考多个基地的考生将被取消报考资格。
(二)教务处主页将于近期适时公布笔试成绩、面试信息及其他安排等。请各位新生持续关注。
(三)四川大学学生享有一次转专业机会,被录取进入各拔尖计划2.0后需要调整专业的同学,以后将不能再次调整专业。
- 附件【1 四川大学“基础学科拔尖学生培养计划2.0”简介.pdf】
- 附件【2 明远学园-数学拔尖学生培养基地(柯召班)介绍.pdf】
- 附件【3 明远学园-物理拔尖学生培养基地介绍.pdf】
- 附件【4 明远学园-化学拔尖学生培养基地介绍.pdf】
- 附件【5 明远学园-生物学拔尖学生培养基地.pdf】
- 附件【6 明远学园-计算机科学与技术拔尖学生培养基地介绍.pdf】
- 附件【7 明远学园-中国语言文学拔尖学生培养基地(锦江书院).pdf】
- 附件【8 明远学园-历史学拔尖学生培养基地介绍.pdf】
- 附件【9 明远学园-哲学拔尖学生培养基地介绍.pdf】
- 附件【10 明远学园-经济学拔尖学生培养基地介绍.pdf】
- 附件【11 明远学园—基础医学拔尖学生培养基地(怀德班)介绍.pdf】
- 附件【12 明远学园-工程力学拔尖学生培养基地介绍.pdf】
- 附件【13 明远学园-药学拔尖学生培养基地介绍.pdf】
- 附件【14 明远学园-马克思主义理论拔尖学生培养基地介绍.pdf】
- 附件【四川大学“基础学科拔尖学生培养计划2.0”2022级新生选拔报名表.doc】
400-800-8273