浙江师范大学2018年三位一体综合评价招生章程
发布时间:2018-02-07 11:36:07 阅读量:
第一章 总则
第一条 为规范招生工作,确保招生工作顺利进行,根据《中华人民共和国教育法》、《中华人民共和国高等教育法》和《浙江省普通高校三位一体综合评价招生试点管理暂行办法》等有关政策和规定,结合浙江师范大学招生工作的实际情况,特制定本章程。
第二条 本章程适用于2018年浙江师范大学“三位一体”综合评价招生工作。
第三条 学校招生工作严格执行教育部和省级招生主管部门的有关政策和规定,贯彻公平竞争、公正选拔、公开透明的原则,德智体美全面考核、综合评价、择优录取。
第四条 学校招生工作实施“阳光工程”,接受广大考生及其家长和社会各方面的监督。
第二章 学校概况
第五条 学校全称:浙江师范大学。
第六条 学校代码:10345。
第七条 办学层次和类型:本科,全日制普通高等学校。
第八条 颁发毕业证书及学位证书的学校名称:浙江师范大学。
第九条 办学地点:校 本 部:金华市迎宾大道688号;
杭州校区:杭州市萧山高教园区耕文路1108号。
第十条 就学地点:学前教育(师范)、特殊教育(师范)专业在杭州校区,其他专业在校本部。
第三章 组织机构
第十一条 学校成立“三位一体”综合评价招生工作领导小组,负责“三位一体”综合评价招生工作的协调、指导和监督,并对重大事宜做出决策。
第十二条 学校招生办公室是组织和实施招生及其相关工作的常设机构,具体负责“三位一体”综合评价招生的日常工作。
第十三条 学校监察处对“三位一体”综合评价招生工作全程监督,确保招生工作的公平、公正、公开。监督电话:0579-82282319。
第四章 浙江师范大学三位一体招生计划与报名条件
第十四条 选拔对象:
选拔具有创新潜质、品学兼优、素质全面、专业意向明确、身心健康、适教乐教的优秀学生。
第十五条 招生计划:

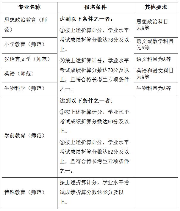
第十六条 报名条件:
已经参加2018年浙江省普通高校招生考试报名,学业水平考试各科目合格,综合素质评价B等(含)以上(2016届及之前的往届生综合素质评价不低于P等),满足我校对应各专业2018年选考科目要求。学业水平考试(10门)等第折算成绩满分为100分,其中,A等计10分,B等计8分,C等计4分(2016届及之前的往届生学业水平考试C等不计分),D等及以下不计分。(2016届及之前的往届生,通用技术和信息技术两项取高的等级作为技术科目学考成绩等级)。

特长考生专项条件包含以下五类:
(1)学科竞赛类:高中阶段在国际科学与工程大奖赛或国际环境科研项目奥林匹克竞赛中获奖,或在全国中学生学科奥林匹克竞赛(包括:全国高中数学联赛、全国中学生物理竞赛、全国高中学生化学竞赛、全国青少年信息学奥林匹克联赛、全国中学生生物学联赛)中获得省级赛区竞赛三等奖(含)以上(不含A组、B组获奖);或在浙江省高中数学竞赛、浙江省高中学生化学竞赛、浙江省高中生物学竞赛、浙江省中学生物理竞赛中获得A组省二等奖(含)以上。
(2)科技创新类:高中阶段以第一作者在全国青少年科技创新大赛(含全国青少年生物和环境科学实践活动)或全国中小学电脑制作活动中获得省级三等奖(含)以上,或在全国“明天小小科学家”活动中获奖;或以第一发明人取得发明专利(不含外观专利、实用新型专利)授权。
(3)语言文学特长类:高中阶段以第一作者正式出版文学专著或在全国性作文比赛(包括“叶圣陶杯”全国中学生新作文大赛决赛、全国新概念作文大赛、全国中小学生创新作文大赛、“语文报杯”全国中学生作文大赛国家级)中获得三等奖(含)以上;或在全国创新英语大赛获三等奖(含)以上;或在全国中学生英语能力竞赛中获一等奖(含)以上。
(4)艺术特长类:参加北京大学全国中学生艺术周、清华大学全国中学生文化艺术冬令营并获得三级(含)以上证书;或参加浙江省教育厅组织的音乐舞蹈类(声乐、器乐、舞蹈)和美术类(书法、绘画、摄影、设计)艺术特长测试并获得A级证书;或高中阶段获全国中小学生艺术展演活动个人项目三等奖(含)以上;或高中阶段在省级教育部门举办的中学生艺术赛事中获个人项目二等奖(含)以上。
(5)体育特长类:获得国家二级运动员及以上证书;或高中阶段在浙江省中学生运动会、浙江省中学生田径运动会上获前3名(限个人项目);或高中阶段在国家教育部、国家体育总局举办的中学生体育赛事中获前8名(限个人项目)。
第五章 浙江师范大学三位一体报名时间与报名方式
第一条 为规范招生工作,确保招生工作顺利进行,根据《中华人民共和国教育法》、《中华人民共和国高等教育法》和《浙江省普通高校三位一体综合评价招生试点管理暂行办法》等有关政策和规定,结合浙江师范大学招生工作的实际情况,特制定本章程。
第二条 本章程适用于2018年浙江师范大学“三位一体”综合评价招生工作。
第三条 学校招生工作严格执行教育部和省级招生主管部门的有关政策和规定,贯彻公平竞争、公正选拔、公开透明的原则,德智体美全面考核、综合评价、择优录取。
第四条 学校招生工作实施“阳光工程”,接受广大考生及其家长和社会各方面的监督。
第二章 学校概况
第五条 学校全称:浙江师范大学。
第六条 学校代码:10345。
第七条 办学层次和类型:本科,全日制普通高等学校。
第八条 颁发毕业证书及学位证书的学校名称:浙江师范大学。
第九条 办学地点:校 本 部:金华市迎宾大道688号;
杭州校区:杭州市萧山高教园区耕文路1108号。
第十条 就学地点:学前教育(师范)、特殊教育(师范)专业在杭州校区,其他专业在校本部。
第三章 组织机构
第十一条 学校成立“三位一体”综合评价招生工作领导小组,负责“三位一体”综合评价招生工作的协调、指导和监督,并对重大事宜做出决策。
第十二条 学校招生办公室是组织和实施招生及其相关工作的常设机构,具体负责“三位一体”综合评价招生的日常工作。
第十三条 学校监察处对“三位一体”综合评价招生工作全程监督,确保招生工作的公平、公正、公开。监督电话:0579-82282319。
第四章 浙江师范大学三位一体招生计划与报名条件
第十四条 选拔对象:
选拔具有创新潜质、品学兼优、素质全面、专业意向明确、身心健康、适教乐教的优秀学生。
第十五条 招生计划:

第十六条 报名条件:
已经参加2018年浙江省普通高校招生考试报名,学业水平考试各科目合格,综合素质评价B等(含)以上(2016届及之前的往届生综合素质评价不低于P等),满足我校对应各专业2018年选考科目要求。学业水平考试(10门)等第折算成绩满分为100分,其中,A等计10分,B等计8分,C等计4分(2016届及之前的往届生学业水平考试C等不计分),D等及以下不计分。(2016届及之前的往届生,通用技术和信息技术两项取高的等级作为技术科目学考成绩等级)。

特长考生专项条件包含以下五类:
(1)学科竞赛类:高中阶段在国际科学与工程大奖赛或国际环境科研项目奥林匹克竞赛中获奖,或在全国中学生学科奥林匹克竞赛(包括:全国高中数学联赛、全国中学生物理竞赛、全国高中学生化学竞赛、全国青少年信息学奥林匹克联赛、全国中学生生物学联赛)中获得省级赛区竞赛三等奖(含)以上(不含A组、B组获奖);或在浙江省高中数学竞赛、浙江省高中学生化学竞赛、浙江省高中生物学竞赛、浙江省中学生物理竞赛中获得A组省二等奖(含)以上。
(2)科技创新类:高中阶段以第一作者在全国青少年科技创新大赛(含全国青少年生物和环境科学实践活动)或全国中小学电脑制作活动中获得省级三等奖(含)以上,或在全国“明天小小科学家”活动中获奖;或以第一发明人取得发明专利(不含外观专利、实用新型专利)授权。
(3)语言文学特长类:高中阶段以第一作者正式出版文学专著或在全国性作文比赛(包括“叶圣陶杯”全国中学生新作文大赛决赛、全国新概念作文大赛、全国中小学生创新作文大赛、“语文报杯”全国中学生作文大赛国家级)中获得三等奖(含)以上;或在全国创新英语大赛获三等奖(含)以上;或在全国中学生英语能力竞赛中获一等奖(含)以上。
(4)艺术特长类:参加北京大学全国中学生艺术周、清华大学全国中学生文化艺术冬令营并获得三级(含)以上证书;或参加浙江省教育厅组织的音乐舞蹈类(声乐、器乐、舞蹈)和美术类(书法、绘画、摄影、设计)艺术特长测试并获得A级证书;或高中阶段获全国中小学生艺术展演活动个人项目三等奖(含)以上;或高中阶段在省级教育部门举办的中学生艺术赛事中获个人项目二等奖(含)以上。
(5)体育特长类:获得国家二级运动员及以上证书;或高中阶段在浙江省中学生运动会、浙江省中学生田径运动会上获前3名(限个人项目);或高中阶段在国家教育部、国家体育总局举办的中学生体育赛事中获前8名(限个人项目)。
第五章 浙江师范大学三位一体报名时间与报名方式
第十七条 报名时间:2018年3月9日至3月24日
第十八条 报名方式:
1.网上报名:符合报名条件的考生请登录浙江师范大学本科招生网(http://zs.zjnu.edu.cn),登录我校三位一体报名系统,根据网上提示的“报名流程”办理报名相关手续,确认无误后通过报名系统自动生成《浙江师范大学“三位一体”综合评价招生报名申请表》,直接打印。
2.申请材料:
①盖有所在中学公章的报名申请表(通过网上报名系统打印,报名表上的照片确保清晰、无变形);
②盖有所在中学教务处公章的高中阶段获奖证书或资格证明材料复印件;
③身份证复印件;
④个人陈述:内容包括自身成长经历及体会、个性特长及取得的成果、报考理由、进入高校的努力方向及设想等,要求考生本人手书(不接受电脑打印件),字数控制在1000字左右。
3.材料上传:所有上述书面申请材料盖章后拍照按上述顺序上传报名系统。
4.材料装订并邮寄:书面申请材料拍照上传报名系统后,按上述顺序装订成册。A4纸标准,装订时将申请表作为材料首页,不需另制封面。所有材料须以EMS邮政特快专递邮寄(要求送件上门),截止日期3月24日(以当地邮戳为准)。EMS快递单号请填入报名系统,方便我校工作人员查询。申请材料届时不予退还,请考生自行留好备份。邮寄地址:浙江省金华市迎宾大道688号浙江师范大学招生办公室,联系电话:0579-82282245,邮编:321004。
第六章 浙江师范大学三位一体选拔程序
第十八条 报名方式:
1.网上报名:符合报名条件的考生请登录浙江师范大学本科招生网(http://zs.zjnu.edu.cn),登录我校三位一体报名系统,根据网上提示的“报名流程”办理报名相关手续,确认无误后通过报名系统自动生成《浙江师范大学“三位一体”综合评价招生报名申请表》,直接打印。
2.申请材料:
①盖有所在中学公章的报名申请表(通过网上报名系统打印,报名表上的照片确保清晰、无变形);
②盖有所在中学教务处公章的高中阶段获奖证书或资格证明材料复印件;
③身份证复印件;
④个人陈述:内容包括自身成长经历及体会、个性特长及取得的成果、报考理由、进入高校的努力方向及设想等,要求考生本人手书(不接受电脑打印件),字数控制在1000字左右。
3.材料上传:所有上述书面申请材料盖章后拍照按上述顺序上传报名系统。
4.材料装订并邮寄:书面申请材料拍照上传报名系统后,按上述顺序装订成册。A4纸标准,装订时将申请表作为材料首页,不需另制封面。所有材料须以EMS邮政特快专递邮寄(要求送件上门),截止日期3月24日(以当地邮戳为准)。EMS快递单号请填入报名系统,方便我校工作人员查询。申请材料届时不予退还,请考生自行留好备份。邮寄地址:浙江省金华市迎宾大道688号浙江师范大学招生办公室,联系电话:0579-82282245,邮编:321004。
第六章 浙江师范大学三位一体选拔程序
第十九条 书面评审:
1.2018年3月26日至3月31日,学校“三位一体”综合评价招生工作专家委员会对考生申请材料进行书面评审,根据考生的书面材料评审成绩{书面材料评审成绩=学业水平考试折算成绩[A等计10分,B等计8分,C等计4分(2016届及之前的往届生学业水平考试C等不计分),其余不计分,满分100分]×70%+中学阶段综合表现专家评分×30%}从高到低,按不超过招生计划数5倍的比例,确定通过书面评审获得我校“三位一体”综合素质测试资格的考生名单,如报名人数不足招生计划数的5倍则全部考生入围综合素质测试环节。其中,在学科竞赛、科技创新、语言文学、艺术、体育等方面取得突出成绩的考生(具体奖项名称和级别参照报名条件中的特长考生专项条件),经专家委员会认定,优先直接获得我校“三位一体”综合素质测试资格,不占通过书面评审的人数比例。
2.4月2日起考生可登录报名系统查询书面评审结果。
第二十条 网上缴费:
1.缴费标准:通过书面评审的考生收取报考费,标准为110元/人。
2.缴费时间:2018年4月3日至4月8日
3.缴费方式:
登录三位一体报名系统,点击“报考申请”中的“网上缴费”按钮,仔细阅读报名系统中的缴费方法后按提示进行缴费。
第二十一条 综合素质测试:
1.报到时间:2018年4月14日13:00至17:00
2.测试时间:2018年4月15日
3.报到和测试地点:
(1)思想政治教育(师范)、小学教育(师范)、汉语言文学(师范)、英语(师范)、生物科学(师范)专业:浙江师范大学校本部(金华市迎宾大道688号)。
(2)学前教育(师范)、特殊教育(师范)专业:浙江师范大学杭州校区(杭州市萧山高教园区耕文路1108号)。
4.测试内容
测试分专业采用面试方式进行,面试主要考核考生专业素养、专业潜质和综合素质。具体各专业测试内容如下:

5.成绩评定:成绩满分为100分。
6.成绩查询与入围名单公示:综合测试结束一周后,考生可通过我校招生网查询面试成绩。我校将在面试成绩60分(含)以上的考生中按招生计划数不超过1:5的比例分专业确定入围考生名单,在学校招生网上进行公示,并报浙江省教育考试院备案。
第七章 浙江师范大学三位一体录取办法
1.2018年3月26日至3月31日,学校“三位一体”综合评价招生工作专家委员会对考生申请材料进行书面评审,根据考生的书面材料评审成绩{书面材料评审成绩=学业水平考试折算成绩[A等计10分,B等计8分,C等计4分(2016届及之前的往届生学业水平考试C等不计分),其余不计分,满分100分]×70%+中学阶段综合表现专家评分×30%}从高到低,按不超过招生计划数5倍的比例,确定通过书面评审获得我校“三位一体”综合素质测试资格的考生名单,如报名人数不足招生计划数的5倍则全部考生入围综合素质测试环节。其中,在学科竞赛、科技创新、语言文学、艺术、体育等方面取得突出成绩的考生(具体奖项名称和级别参照报名条件中的特长考生专项条件),经专家委员会认定,优先直接获得我校“三位一体”综合素质测试资格,不占通过书面评审的人数比例。
2.4月2日起考生可登录报名系统查询书面评审结果。
第二十条 网上缴费:
1.缴费标准:通过书面评审的考生收取报考费,标准为110元/人。
2.缴费时间:2018年4月3日至4月8日
3.缴费方式:
登录三位一体报名系统,点击“报考申请”中的“网上缴费”按钮,仔细阅读报名系统中的缴费方法后按提示进行缴费。
第二十一条 综合素质测试:
1.报到时间:2018年4月14日13:00至17:00
2.测试时间:2018年4月15日
3.报到和测试地点:
(1)思想政治教育(师范)、小学教育(师范)、汉语言文学(师范)、英语(师范)、生物科学(师范)专业:浙江师范大学校本部(金华市迎宾大道688号)。
(2)学前教育(师范)、特殊教育(师范)专业:浙江师范大学杭州校区(杭州市萧山高教园区耕文路1108号)。
4.测试内容
测试分专业采用面试方式进行,面试主要考核考生专业素养、专业潜质和综合素质。具体各专业测试内容如下:

5.成绩评定:成绩满分为100分。
6.成绩查询与入围名单公示:综合测试结束一周后,考生可通过我校招生网查询面试成绩。我校将在面试成绩60分(含)以上的考生中按招生计划数不超过1:5的比例分专业确定入围考生名单,在学校招生网上进行公示,并报浙江省教育考试院备案。
第七章 浙江师范大学三位一体录取办法
第二十二条 录取办法:
1.入围考生须参加2018年高考普通类的报名和考试,安排在普通类提前录取。考生须在“普通类提前录取”填报三位一体志愿,并将我校作为第一院校志愿填报,否则无效。未被我校录取的,进入后续志愿的投档程序。填报的专业志愿须在本简章公布的招生专业范围内并已入围该专业合格名单,各专业不可兼报。
2.对进档考生,分专业按照综合成绩分数优先的原则择优录取,若考生综合成绩相同时,则按单项顺序及分数高低排序,单项顺序排列依次为:综合测试成绩、高考总分、学业水平考试成绩。高中阶段具有985、211院校、浙江省首批重点建设高校等高校先修课程学分或与报考专业相关选修课程学分及相关选修课程成绩优良的,在同等条件下优先录取。综合成绩按“学业水平考试成绩×15%+综合测试成绩×35%+高考总分(折算成满分100分)×50%”计算形成。学业水平考试成绩计算方法:A等计10分,B等计8分,C等计4分(2016届及之前的往届生学业水平考试C等不计分),其余不计分,满分100分。
3.我校按招生计划数1:1划定校内投档基准线。若考生志愿填报人数未到专业计划数的110%,则该专业录取人数控制在志愿填报人数的85%以内。
4.其他要求:
(1)对考生弄虚作假行为按教育部令第36号严肃处理。
“第十一条 考生有下列情形之一的,应当如实记入其考试诚信档案。下列行为在报名阶段发现的,取消报考资格;在入学前发现的,取消入学资格;入学后发现的,取消录取资格或者学籍;毕业后发现的,由教育行政部门宣布学历、学位证书无效,责令收回或者予以没收;涉嫌犯罪的,依法移送司法机关处理。
(一)提供虚假姓名、年龄、民族、户籍等个人信息,伪造、非法获得证件、成绩证明、荣誉证书等,骗取报名资格、享受优惠政策的;
(二)在综合素质评价、相关申请材料中提供虚假材料、影响录取结果的;
(三)冒名顶替入学,由他人替考入学或者取得优惠资格的;
(四)其他严重违反高校招生规定的弄虚作假行为。”
(2)对考生身体健康要求,根据教育部等部门印发的《普通高等学校招生体检工作指导意见》实施,《普通高等学校招生体检工作指导意见》中明确“学校可以不予录取”、“学校有关专业可不予录取”的,学校及有关专业均不予录取。
(3)男女比例不限。
(4)外语语种不限。
第八章 入学复查、收费标准、培养等事项
第二十三条 被我校录取的新生,应在学校规定的期限内到校办理入学手续。因故不能按期入学者,应向学校请假。未请假或请假逾期者,视为放弃入学资格。新生入学后,学校在三个月内按照国家招生规定对其进行复查。复查不合格者,由学校区别情况,予以处理,直至取消入学资格。
第二十四条 学校收费严格按照浙江省物价局批文和有关规定执行。学校实行学分制收费办法,新生入学时按学年制学费标准预交学费,按年度结算。
第二十五条 学前教育、特殊教育、英语和生物科学专业入校第一年按相关专业类(参见《2018年在浙江省招生专业与选考科目设置方案》中的专业类)培养,第二年进入各专业学习。
第九章 附则
第二十六条 学校联系方式:
学校地址:金华市迎宾大道688号 邮编:321004
联系部门:浙江师范大学招生办公室
联系电话:0579-82282245 传真:0579-82282335
学校网址:http://www.zjnu.edu.cn
浙江师范大学三位一体报名入口:http://zs.zjnu.edu.cn
第二十七条 本章程由浙江师范大学招生办公室负责解释。本章程若有与国家和上级有关政策不一致之处,以国家和上级有关政策为准。
1.入围考生须参加2018年高考普通类的报名和考试,安排在普通类提前录取。考生须在“普通类提前录取”填报三位一体志愿,并将我校作为第一院校志愿填报,否则无效。未被我校录取的,进入后续志愿的投档程序。填报的专业志愿须在本简章公布的招生专业范围内并已入围该专业合格名单,各专业不可兼报。
2.对进档考生,分专业按照综合成绩分数优先的原则择优录取,若考生综合成绩相同时,则按单项顺序及分数高低排序,单项顺序排列依次为:综合测试成绩、高考总分、学业水平考试成绩。高中阶段具有985、211院校、浙江省首批重点建设高校等高校先修课程学分或与报考专业相关选修课程学分及相关选修课程成绩优良的,在同等条件下优先录取。综合成绩按“学业水平考试成绩×15%+综合测试成绩×35%+高考总分(折算成满分100分)×50%”计算形成。学业水平考试成绩计算方法:A等计10分,B等计8分,C等计4分(2016届及之前的往届生学业水平考试C等不计分),其余不计分,满分100分。
3.我校按招生计划数1:1划定校内投档基准线。若考生志愿填报人数未到专业计划数的110%,则该专业录取人数控制在志愿填报人数的85%以内。
4.其他要求:
(1)对考生弄虚作假行为按教育部令第36号严肃处理。
“第十一条 考生有下列情形之一的,应当如实记入其考试诚信档案。下列行为在报名阶段发现的,取消报考资格;在入学前发现的,取消入学资格;入学后发现的,取消录取资格或者学籍;毕业后发现的,由教育行政部门宣布学历、学位证书无效,责令收回或者予以没收;涉嫌犯罪的,依法移送司法机关处理。
(一)提供虚假姓名、年龄、民族、户籍等个人信息,伪造、非法获得证件、成绩证明、荣誉证书等,骗取报名资格、享受优惠政策的;
(二)在综合素质评价、相关申请材料中提供虚假材料、影响录取结果的;
(三)冒名顶替入学,由他人替考入学或者取得优惠资格的;
(四)其他严重违反高校招生规定的弄虚作假行为。”
(2)对考生身体健康要求,根据教育部等部门印发的《普通高等学校招生体检工作指导意见》实施,《普通高等学校招生体检工作指导意见》中明确“学校可以不予录取”、“学校有关专业可不予录取”的,学校及有关专业均不予录取。
(3)男女比例不限。
(4)外语语种不限。
第八章 入学复查、收费标准、培养等事项
第二十三条 被我校录取的新生,应在学校规定的期限内到校办理入学手续。因故不能按期入学者,应向学校请假。未请假或请假逾期者,视为放弃入学资格。新生入学后,学校在三个月内按照国家招生规定对其进行复查。复查不合格者,由学校区别情况,予以处理,直至取消入学资格。
第二十四条 学校收费严格按照浙江省物价局批文和有关规定执行。学校实行学分制收费办法,新生入学时按学年制学费标准预交学费,按年度结算。
第二十五条 学前教育、特殊教育、英语和生物科学专业入校第一年按相关专业类(参见《2018年在浙江省招生专业与选考科目设置方案》中的专业类)培养,第二年进入各专业学习。
第九章 附则
第二十六条 学校联系方式:
学校地址:金华市迎宾大道688号 邮编:321004
联系部门:浙江师范大学招生办公室
联系电话:0579-82282245 传真:0579-82282335
学校网址:http://www.zjnu.edu.cn
浙江师范大学三位一体报名入口:http://zs.zjnu.edu.cn
第二十七条 本章程由浙江师范大学招生办公室负责解释。本章程若有与国家和上级有关政策不一致之处,以国家和上级有关政策为准。
欢迎2018年考生及家长扫码咨询,了解三位一体面试更多内容
咨询微信:swytms
三位一体公众号:sanweiyiti_org

咨询微信:swytms
三位一体公众号:sanweiyiti_org

400-800-8273