东华大学2021年上海市综合评价录取改革试点招生简章
发布时间:2021-05-14 14:55:33 阅读量:

为深入贯彻落实党的十九大和十九届二中、三中、四中、五中全会精神,以习近平新时代中国特色社会主义思想为指导,全面贯彻党的教育方针,落实全国教育大会精神和立德树人根本任务,选拔和培养德智体美劳全面发展的社会主义建设者和接班人,依据《国务院关于深化考试招生制度改革的实施意见》(国发[2014]35号)、《中共中央办公厅国务院办公厅关于深化教育体制机制改革的意见》、《教育部办公厅关于上海市深化考试招生制度改革有关事项的意见》(教学厅函[2016]19号)、《上海市深化高等学校考试招生综合改革实施方案》(沪府发【2014】57号)和《关于进一步深化本市高考综合改革试点工作的若干意见》(沪府发〔2018〕14号)等相关要求,经教育部批准,我校2021年继续在上海市实施综合评价录取改革试点招生工作。
一、招生对象
政治思想品德优秀,诚实守信,遵纪守法,学习成绩优秀,身体健康,综合素质高,符合2021年上海市普通高等学校招生全国统一考试报名资格的考生。
二、招生计划及专业
我校2021年综合评价录取招生专业、各专业组招生计划及选考科目见上海市教育考试院公布的招生目录。
我校大部分专业实行按专业大类招生,2020-2021年学校新增智能制造工程、数据科学与大数据技术、人工智能、供应链管理、智能科学与技术,上述新专业不并入大类,实行按专业独立招生。学校遵循“以学生的全面发展与成才为中心”的办学理念,鼓励学生跨学科跨专业学习,赋予学生更多学习主动权,给学生提供全面的转专业指导以及顺畅的转专业通道。取得学籍的综合评价录取学生,在就读现专业(大类)时,在入学后第一、第二学年各有1次申请在全校范围内重新选专业(艺术类专业除外)的资格。具体操作办法按学生手册相关规定执行。
学校贯彻“加强基础、因材施教、分流培养”的指导思想,继续面向优秀新生实施教育教学改革项目——理科试验班(类)。强调高起点、强基础,突出基础科学教学,并强化学生人文科学和社会素养,加强创新实践和创新能力培养,依托科研基地、实验中心建立创新平台和竞赛基地,面向学生开放,鼓励和支持学生参加课外科技活动和各类学科竞赛,并在经费上予以优先考虑,在图书借阅上享受研究生待遇。大一结束后按相关规定可优先在全校范围内选专业(艺术类专业除外)。
学校重视拔尖创新和交叉学科人才培养,依托钱宝钧学院,先后组建了 “民用航空复合材料拔尖创新人才实验班”、“知识产权拔尖创新人才实验班”、“人工智能创新人才实验班”、“智能制造与机器人拔尖创新人才实验班”、材料智能制造拔尖创新人才实验班,“尚创•创新创业拔尖人才实验班”。选拔进入这些实验班的同学,在完成自己本专业学习的同时,修读跨专业的拓展课程,参加校企合作培养和实践,优先参加校内外各类科技创新活动和竞赛,发展成为符合创新需求的复合型人才。具体选拔办法按有关规定执行。
三、报名方式
考生请于即日起至5月30日17:00登录“试点高校综合评价报名系统”,网址为http://bm.chsi.com.cn/,按相关提示,进行网上报名。考生要如实填写各项内容,无需提供高中阶段课程成绩、高中学业水平考试成绩、各类获奖等反映综合素质的材料(外省市转入本市就读的高中生、本市往届考生必须在系统中上传以上材料)。根据《东华大学普通高中学生综合素质评价信息使用办法》规定,我校将通过上海市普通高中学生综合素质评价信息管理系统获取报考本校的上海考生综合素质评价信息。网上报名完成后无需打印报名申请表,无需中学签字敲章,无需邮寄纸质报名材料。
四、选拔程序
1.初审
我校根据考生提交的申请材料,结合上海市普通高中学生综合素质评价信息管理系统获取的报考本校的上海考生综合素质评价信息,进行初步审核,并确定初审合格名单。考生可于2021年6月3日后,登录网上报名系统,查询审核结果。
2.志愿填报
高考出分以后,初审合格且高考总分达到上海市确定的特殊类型招生控制分数线的考生须按照上海市教育考试院有关要求填报相应批次高考志愿。
3.学校测试
我校在上海市教育考试院提供的填报志愿考生名单中,根据考生的高考志愿与高考成绩(含政策性加分),按我校综合评价录取各专业组招生计划1.5倍的比例(末位同分全投),确定学校的各专业组测试入围人选。
测试主要考察考生理想信念、思想品德、诚实守信、遵纪守法以及对学科的兴趣特长、学科基础、逻辑思维、沟通反应等综合能力,结合上海市普通高中学生综合素质评价信息管理系统获取的报考本校的上海考生综合素质评价信息及高中学业水平合格性考试成绩,由多位学科专家独立打分,综合评价。
测试将于高考出分后进行,具体测试资格和安排将在“试点高校综合评价报名系统”中通知。
五、录取办法
1.参加普通高考且高考成绩达到上海市确定的特殊类型招生控制分数线,且考生体检不受限制。
2.按综合成绩从高分到低分排序录取。
综合成绩的组成为:高考成绩(含政策性加分)占比为85%、面试成绩占比为15%(面试成绩满分为150分)。
综合成绩(满分1000分)=高考成绩/高考成绩满分*850(四舍五入取2位小数)+ 面试成绩(四舍五入取2位小数)
如考生不参加面试,面试成绩以零分计入综合成绩。
若考生综合成绩相同时,依次以考生高考成绩(含政策性加分)、高考数学成绩排序录取。
3.拟录取公示名单由我校招生工作领导小组审定,并经上海市教育考试院审核后,我校将予以录取。学校将获得综合评价录取认定资格的考生名单向社会公布,并上报教育部阳光高考信息发布平台公示。
六、测试安排
1.面试时间:2021年7月3日(初定)。
2.面试地点:东华大学延安路校区(上海市延安西路1882号)。
具体面试时间与地点见网上面试通知。
学校测试方案将视本地疫情防控情况可能作出相应调整,如有变动,另行通知。
七、监督保障机制
1.我校综合评价录取改革试点工作,在学校招生工作领导小组的直接领导下进行,工作方案、实施办法和最终录取结果均须报招生工作领导小组审核批准。
2.学校建立相应的工作协调管理监督机制,对计划、报名、审核、公示、录取等各环节进行监督管理,及时回应处理各种问题。
3.综合评价录取改革试点工作自觉接受校纪检监察部门监督。对招生过程中出现的违规行为,立即启动相关调查处理和问责程序,依据 《普通高等学校招生违规行为处理暂办法》(教育部令第 36 号) 严肃处理,依纪依法追究当事人及相关人员责任,涉嫌犯罪的依法移送司法机关处理。切实通过有效的监督保障机制,确保试点工作的公平公正。
八、注意事项
1.申请材料应当清晰、真实、完整。申请材料中存在虚假内容或者隐匿可能对考生产生不利影响的重大事实的,一经发现,取消继续参与后续认定工作的资格;已经获得认定资格的,取消认定;已经入学的,按教育部和我校相关规定处理。
2.高考体检不符合教育部规定者,将根据教育部有关规定取消录取资格或调整至适合专业。
九、联系方式
招办地址:上海市延安西路1882号东华大学招生办公室(邮编:200051)
咨询电话:021-62379160
招办地址:东华大学延安路校区内(上海市延安西路1882号)
邮政编码:200051
招办电话:021-62379160、62373266
招办网址:http://zs.dhu.edu.cn
公共交通:轨道交通三、四号线延安西路站靠近我校延安西路大门
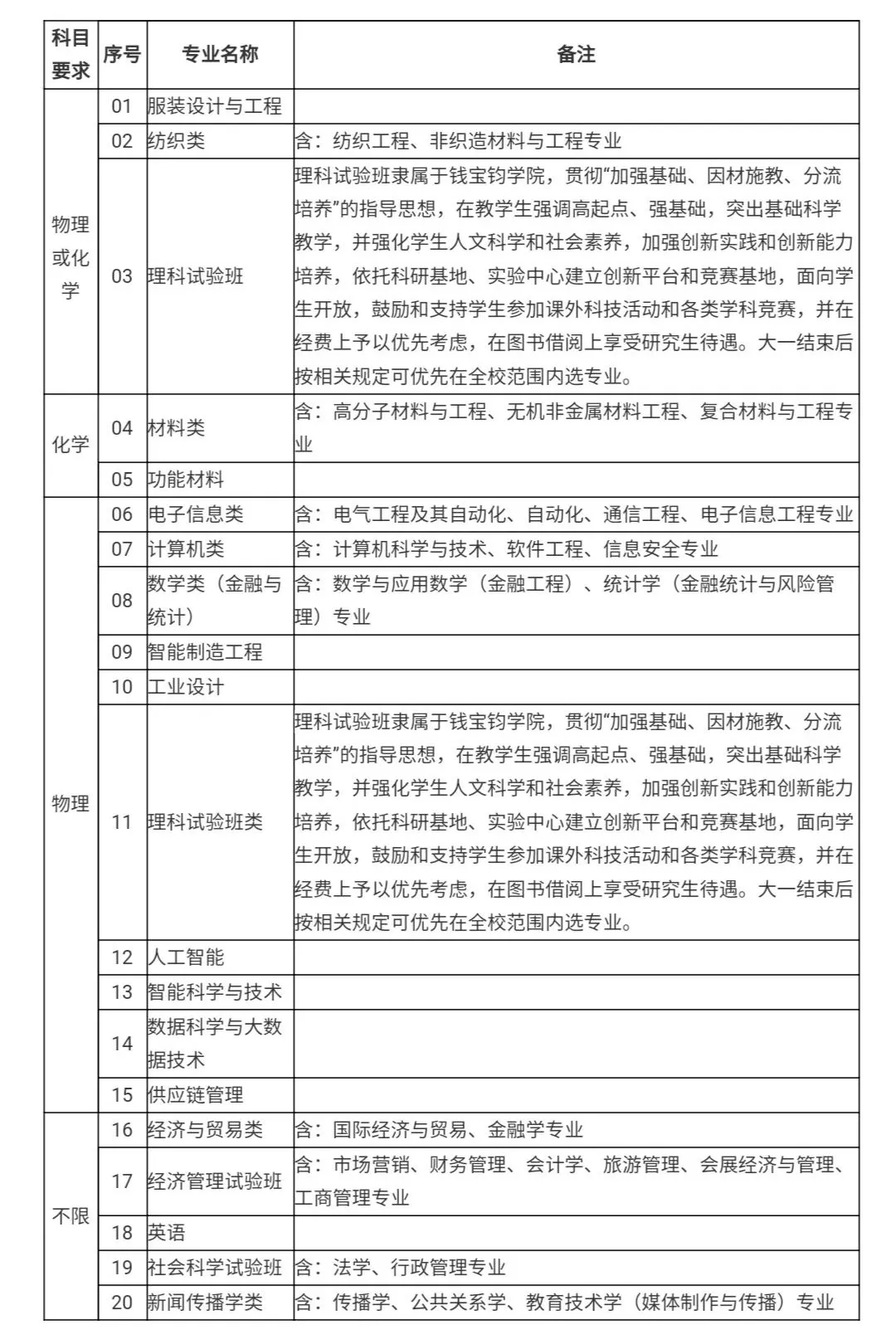
附表:东华大学2021年上海市综合评价批次拟招生专业及科目要求

一、招生对象
政治思想品德优秀,诚实守信,遵纪守法,学习成绩优秀,身体健康,综合素质高,符合2021年上海市普通高等学校招生全国统一考试报名资格的考生。
二、招生计划及专业
我校2021年综合评价录取招生专业、各专业组招生计划及选考科目见上海市教育考试院公布的招生目录。
我校大部分专业实行按专业大类招生,2020-2021年学校新增智能制造工程、数据科学与大数据技术、人工智能、供应链管理、智能科学与技术,上述新专业不并入大类,实行按专业独立招生。学校遵循“以学生的全面发展与成才为中心”的办学理念,鼓励学生跨学科跨专业学习,赋予学生更多学习主动权,给学生提供全面的转专业指导以及顺畅的转专业通道。取得学籍的综合评价录取学生,在就读现专业(大类)时,在入学后第一、第二学年各有1次申请在全校范围内重新选专业(艺术类专业除外)的资格。具体操作办法按学生手册相关规定执行。
学校贯彻“加强基础、因材施教、分流培养”的指导思想,继续面向优秀新生实施教育教学改革项目——理科试验班(类)。强调高起点、强基础,突出基础科学教学,并强化学生人文科学和社会素养,加强创新实践和创新能力培养,依托科研基地、实验中心建立创新平台和竞赛基地,面向学生开放,鼓励和支持学生参加课外科技活动和各类学科竞赛,并在经费上予以优先考虑,在图书借阅上享受研究生待遇。大一结束后按相关规定可优先在全校范围内选专业(艺术类专业除外)。
学校重视拔尖创新和交叉学科人才培养,依托钱宝钧学院,先后组建了 “民用航空复合材料拔尖创新人才实验班”、“知识产权拔尖创新人才实验班”、“人工智能创新人才实验班”、“智能制造与机器人拔尖创新人才实验班”、材料智能制造拔尖创新人才实验班,“尚创•创新创业拔尖人才实验班”。选拔进入这些实验班的同学,在完成自己本专业学习的同时,修读跨专业的拓展课程,参加校企合作培养和实践,优先参加校内外各类科技创新活动和竞赛,发展成为符合创新需求的复合型人才。具体选拔办法按有关规定执行。
三、报名方式
考生请于即日起至5月30日17:00登录“试点高校综合评价报名系统”,网址为http://bm.chsi.com.cn/,按相关提示,进行网上报名。考生要如实填写各项内容,无需提供高中阶段课程成绩、高中学业水平考试成绩、各类获奖等反映综合素质的材料(外省市转入本市就读的高中生、本市往届考生必须在系统中上传以上材料)。根据《东华大学普通高中学生综合素质评价信息使用办法》规定,我校将通过上海市普通高中学生综合素质评价信息管理系统获取报考本校的上海考生综合素质评价信息。网上报名完成后无需打印报名申请表,无需中学签字敲章,无需邮寄纸质报名材料。
四、选拔程序
1.初审
我校根据考生提交的申请材料,结合上海市普通高中学生综合素质评价信息管理系统获取的报考本校的上海考生综合素质评价信息,进行初步审核,并确定初审合格名单。考生可于2021年6月3日后,登录网上报名系统,查询审核结果。
2.志愿填报
高考出分以后,初审合格且高考总分达到上海市确定的特殊类型招生控制分数线的考生须按照上海市教育考试院有关要求填报相应批次高考志愿。
3.学校测试
我校在上海市教育考试院提供的填报志愿考生名单中,根据考生的高考志愿与高考成绩(含政策性加分),按我校综合评价录取各专业组招生计划1.5倍的比例(末位同分全投),确定学校的各专业组测试入围人选。
测试主要考察考生理想信念、思想品德、诚实守信、遵纪守法以及对学科的兴趣特长、学科基础、逻辑思维、沟通反应等综合能力,结合上海市普通高中学生综合素质评价信息管理系统获取的报考本校的上海考生综合素质评价信息及高中学业水平合格性考试成绩,由多位学科专家独立打分,综合评价。
测试将于高考出分后进行,具体测试资格和安排将在“试点高校综合评价报名系统”中通知。
五、录取办法
1.参加普通高考且高考成绩达到上海市确定的特殊类型招生控制分数线,且考生体检不受限制。
2.按综合成绩从高分到低分排序录取。
综合成绩的组成为:高考成绩(含政策性加分)占比为85%、面试成绩占比为15%(面试成绩满分为150分)。
综合成绩(满分1000分)=高考成绩/高考成绩满分*850(四舍五入取2位小数)+ 面试成绩(四舍五入取2位小数)
如考生不参加面试,面试成绩以零分计入综合成绩。
若考生综合成绩相同时,依次以考生高考成绩(含政策性加分)、高考数学成绩排序录取。
3.拟录取公示名单由我校招生工作领导小组审定,并经上海市教育考试院审核后,我校将予以录取。学校将获得综合评价录取认定资格的考生名单向社会公布,并上报教育部阳光高考信息发布平台公示。
六、测试安排
1.面试时间:2021年7月3日(初定)。
2.面试地点:东华大学延安路校区(上海市延安西路1882号)。
具体面试时间与地点见网上面试通知。
学校测试方案将视本地疫情防控情况可能作出相应调整,如有变动,另行通知。
七、监督保障机制
1.我校综合评价录取改革试点工作,在学校招生工作领导小组的直接领导下进行,工作方案、实施办法和最终录取结果均须报招生工作领导小组审核批准。
2.学校建立相应的工作协调管理监督机制,对计划、报名、审核、公示、录取等各环节进行监督管理,及时回应处理各种问题。
3.综合评价录取改革试点工作自觉接受校纪检监察部门监督。对招生过程中出现的违规行为,立即启动相关调查处理和问责程序,依据 《普通高等学校招生违规行为处理暂办法》(教育部令第 36 号) 严肃处理,依纪依法追究当事人及相关人员责任,涉嫌犯罪的依法移送司法机关处理。切实通过有效的监督保障机制,确保试点工作的公平公正。
八、注意事项
1.申请材料应当清晰、真实、完整。申请材料中存在虚假内容或者隐匿可能对考生产生不利影响的重大事实的,一经发现,取消继续参与后续认定工作的资格;已经获得认定资格的,取消认定;已经入学的,按教育部和我校相关规定处理。
2.高考体检不符合教育部规定者,将根据教育部有关规定取消录取资格或调整至适合专业。
九、联系方式
招办地址:上海市延安西路1882号东华大学招生办公室(邮编:200051)
咨询电话:021-62379160
招办地址:东华大学延安路校区内(上海市延安西路1882号)
邮政编码:200051
招办电话:021-62379160、62373266
招办网址:http://zs.dhu.edu.cn
公共交通:轨道交通三、四号线延安西路站靠近我校延安西路大门
附表:东华大学2021年上海市综合评价批次拟招生专业及科目要求

本文源自招生网,如有侵权,请联系删除
更多综评资讯 “码”上咨询
综合评价招生|志愿选择|面试准备

综合评价招生|志愿选择|面试准备

400-800-8273