零的突破!温州医科大学阿尔伯塔学院获批设立!
发布时间:2020-04-28 17:03:49 阅读量:
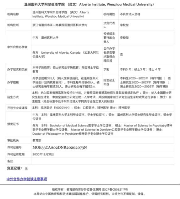
近日,教育部正式发文,批准设立温州医科大学阿尔伯塔学院(下称联合学院),标志着温医大实现了非独立法人中外合作办学机构零的突破。

联合学院英文名为“Alberta Institute, Wenzhou Medical University”,是全国首个聚焦临床医学的合作办学机构,今年将启动首批招生。将开设临床医学本科专业,口腔医学、精神医学硕士专业和精神医学博士专业,办学总规模为395人,其中本科生每年招收60人,硕士研究生每年招收25人,博士研究生每年招收5人。本科生纳入国家普通高等学校招生计划,参加高考,并符合相关招生录取规定和要求;硕士研究生纳入全国研究生招生计划,参加全国统一研究生招生考试,并符合相关要求。毕业后,中外方均将为学生颁发相应的学位证书。博士研究生实施自主招生,毕业后颁发外方学位证书。

阿尔伯塔大学(University of Alberta)是加拿大顶尖的研究型大学,世界百强名校之一,2020CWUR世界大学排名第89位。其医学与口腔学院教育质量与科研实力优异,是加拿大医学教育领跑者和临床医学研究中心,在精神医学、病毒学、糖尿病、癌症、心脏等领域的研究全球领先。
此次温医大与阿尔伯塔大学共建联合学院,有计划成体系引进加拿大医学教育资源,融合双方办学优势,创新办学机制和人才培养模式,探索中国医学教育与国际标准相融合,将有助于打造中加高等医学教育合作典范,推动中加人文交流与科研合作。
此次温医大与阿尔伯塔大学共建联合学院,有计划成体系引进加拿大医学教育资源,融合双方办学优势,创新办学机制和人才培养模式,探索中国医学教育与国际标准相融合,将有助于打造中加高等医学教育合作典范,推动中加人文交流与科研合作。
咨询微信:swytms
三位一体公众号:sanweiyiti_org

400-800-8273